我们经常会把双一流、C9、34所、211和小211、2011计划、985、小985、中西部高校综合实力提升工程挂在嘴边,但是它们都有什么意义,究竟包括哪些学校,你真的了解吗?

今天,我们就给大家科普一下,帮助大家了解各校最真实的实力以及学科优势。
双一流大学建设即建设世界一流大学和世界一流学科,一流大学建设高校重在一流学科基础上的学校整体建设、重点建设,全面提升人才培养水平和创新能力;一流学科建设高校重在优势学科建设,促进特色发展。
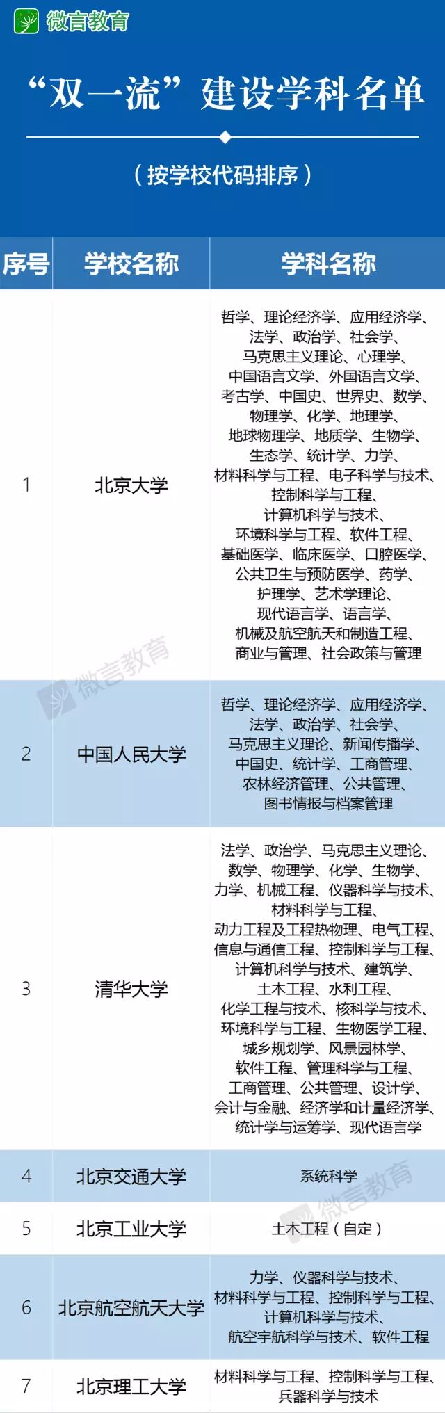
2017年9月21日,教育部、财政部、国家发展改革委联合发布《关于公布世界一流大学和一流学科建设高校及建设学科名单的通知》,世界一流大学和一流学科建设高校及建设学科名单正式确认公布,首批双一流大学建设高校共计137所,其中世界一流大学建设高校42所(A类36所,B类6所),世界一流学科建设高校95所。
世界一流大学名单42所
从名单中可以看出,世界一流大学A类高校36所,且这36所高校以前全是985高校;B类高校6所,其中东北大学、湖南大学、西北农林科技大学以前为985大学,另外的郑州大学、云南大学、新疆大学以前为211大学。
A类:北京8所,天津2所,辽宁1所,吉林1所,黑龙江1所,上海4所,江苏2所,浙江1所,安徽1所,福建1所,山东2所,湖北2所,湖南2所,广东2所,四川2所,重庆1所,陕西2所,甘肃1所。
B类:辽宁1所,河南1所,湖南1所,云南1所,陕西1所,新疆1所。





世界一流学科建设高校140所
42所世界一流大学都是世界一流学科建设高校,所以严格上说世界一流学科建设高校名单有140所,以下是具体名单和建设学科。







九校联盟(C9),国首个顶尖大学间的高校联盟,2009年10月启动,联盟成员包括北京大学、清华大学、浙江大学、复旦大学、上海交通大学、南京大学、中国科学技术大学、哈尔滨工业大学、西安交通大学共9所高校,立意创世界一流大学。
九校联盟形式类似于美国常春藤联盟、英国罗素大学集团、澳大利亚八校集团等,并和这些高校有合作,在出国留学方面,C9高校有一定优势。
985工程,是指为创建世界一流大学和高水平大学而实施的工程,即“世界一流大学建设项目”。名称源自1998年5月4日,江泽民在北京大学百年校庆上建设世界一流大学的讲话。
目前“985”高校有39所,其中34所指的“34所”自划线高校,这就意味着“985工程”高校中有5所并非自主划线的高校,而是按照国家线来划定其复试分数线。这5所高校是:中国海洋大学、西北农林科技大学、中央民族大学、国防科学技术大学、华东师范大学。

小985一般指985工程优势学科创新平台,这些高校的层次在“985”高校和一般的“211”高校之间。“985工程优势学科创新平台”项目高校从属于“211工程”建设的学校但不属于“985”工程建设的学校中选择。
“985工程优势学科创新平台”基本上是没有经历过合并重组的行业特色型大学,学科精度极高,拥有一至两个全国顶尖的学科,在行业内认可度极高,具有深厚的行业底蕴和学科积淀。只有国家中央部委直属的“211工程”高校才有资格获得“985工程优势学科创新平台”。
“211”的含义是“21世纪的100所重点大学”,将全国各地挑选出的约100个高等学校设立为重点高校,这些学校在资金中获得优先对待。
“211”诞生得比“985”要早一些,1994年开始启动预审,1996年确定第一批名单,2011年,“211工程”的规模已经稳定,共有学校112所,不再新增学校。

小211即中西部高校基础能力建设工程,是为振兴中西部高等教育,促进中国高等教育协调发展,使中西部一批本科高校的实力得到较大提升,计划重点支持建设中西部24个省、自治区、直辖市的100所地方高校的发展建设。该“工程”从2012年开始,由发改委、教育部组织实施重点扶持一批有特色有实力的省部共建大学和省属重点大学。
“2011计划”全称“高等学校创新能力提升计划”,是继全国重点大学、“211工程”、“985工程”之后,中国高等教育系统又一项体现国家意志的重大战略举措,于2012年5月7日正式启动。
该计划以人才、学科、科研三位一体创新能力提升为核心任务,通过构建面向科学前沿、文化传承创新、行业产业以及区域发展重大需求的四类协同创新模式,深化高校的机制体制改革,转变高校创新方式。该计划由教育部和财政部共同研究制定、旨在突破高校内外部机制体制壁垒、释放人才、资源等创新要素活力。
即“一省一校”,是在没有教育部直属高校的14个省份,专项支持这些14个省区域内的办学实力最强、办学水平高、有省内地区优势的高水平大学。
从该工程按照内涵发展、提高质量、建设本地区“有特色、高水平”大学的要求,明确建设目标,增强办学综合实力和可持续发展能力,促进这些大学重点加强特色学科和师资队伍建设,提高人才培养质量和科学研究水平,增强为国家和区域经济社会发展服务的能力,是继省部共建大学政策之后国家推动中西部省属高校发展设立的两大工程项目之一,即“中西部高等教育振兴计划”的一部分。
这14所大学分别是:河北大学、郑州大学、南昌大学、云南大学、贵州大学、海南大学、青海大学、西藏大学、内蒙古大学、广西大学、宁夏大学、新疆大学、石河子大学。